The solar panels are about 8 years old. The SunWize 24W panels seem to work, but also seem to be delaminating. It’s time to upgrade. There are some nice-looking 55W panels that might fit on the foredeck without getting in the way. The Go Power! Solar Flex Solar Charging Expansion Kit is long and skinny (45″ by 12″).

Here’s the two 24W panels end-to-end. The space between the Inventor flag, the dorade box, the grab-rail and the cover for the slide is about 45″×14″. Each of the SunWize panels is 21″×13″.
Replacing them should be simple, right? Sadly, there’s a complex-looking “oh, by the way” piece of work that needs to be tackled. It’s almost a simple matter of unplug the old panels and plug in replacements. Sadly, I left myself some problems that make it not perfectly simple.
The solar installation from 2013 is a little sketchy by modern standards. There’s no circuit breaker to depower the panels. This isn’t difficult to add. I put MC4 connectors on the SunWize panels. Except. I think I used the wrong gender connectors for positive and ground. So. Plug-and-Play may not work.
Needing to add a circuit-breaker leads to some deeper study of the engine room wiring. Once upon a time, Red Ranger had this:
A relatively inefficient charger. A 55A alternator. An “isolator” (a couple of diodes.) Note the three green-colored items which are going to be added. Specifically, the “Other Source” which didn’t exist. And the pink items which are going to be removed.
I upgraded to this:
Mostly. The “Other Source” was the first, experimental solar panel.
Since this sketch, the “Other Source” has grown to seven solar panels and two controllers. Note the lack of explicit fuses or circuit breakers. That’s a potential problem.
(There’s one breaker shown to the right of the Alternator. It’s not actually used. The battery banks have fuses and are very close to the alternator. Note that the alternator connects to engine; the BEP716 VSR connects them when the engine battery is charging.)
The sketch shows the “House” bank as two parallel batteries. It’s really four 6-volt batteries in series-parallel; this is effectively two 12-volt batteries.
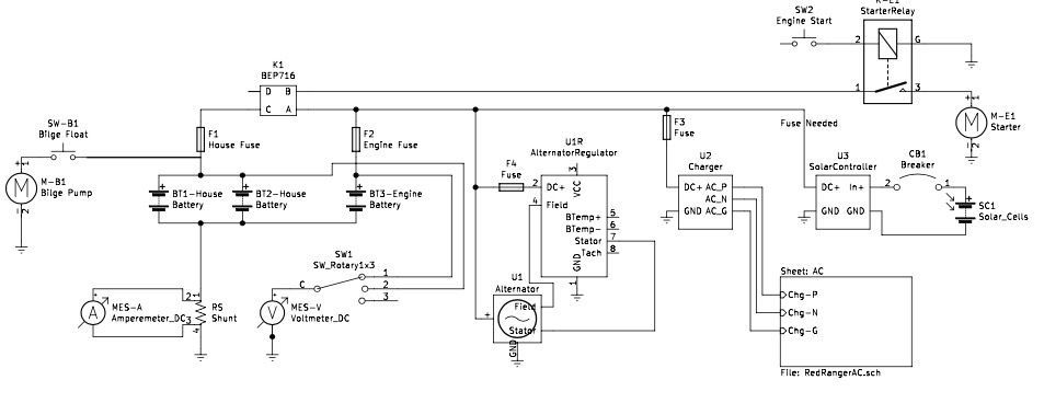
We’re looking at this, now.
“Whoa, that’s tiny,” you say. Yep. Sorry. I’ll have an easier-to-read version in a few weeks.
The orientation is rotated from the previous diagrams: all of the charging sources are laid out from left to right, all to the right of the batteries. I also show the one bilge pump that’s wired directly to the batteries and cannot be turned off. I’m working on the DC panel, but included (on the lower right) the AC panel as a box with a subsidiary schematic.
As with all boat documentation, it’s evolving as Red Ranger evolves. My objective is to capture (almost) everything. These new schematics will serve as a handy checklist for fuses and circuit breakers.
I’m not going to capture every single lamp and USB charger in these new diagrams. Documenting the entire DC load side seems silly, since there are lot of lamps, fans, and USB chargers, and they’re all (nearly) identical. What’s more important here are the details of the fuses that are scattered around.
For the supply side of the DC panel, however, I do need to capture everything. This is where the high-current complexities arise. The interconnection of solar, shore-power, and alternator are important. I started this diagramming side-bar because I wanted to clean up the wiring, fix the gender and color issues. I also wanted to add a nice circuit breaker between panel and controller.
The engine and related instruments are worthy of capture as a separate diagram. The Ford Lehman manual has most of it. But, there’s the Parker/Racor moisture sensors and alarm in the fuel system. This is above and beyond oil pressure and temperature sensors in the engine. Details can help, here.
The navigation systems and running lights, similarly, need some details to enumerate all of the electronics (radio, chart plotter, nav computer, etc.) involved. The diagram is kind of simple, since they’re all on an NMEA 2000 bus. The separate fuse issue, however, is important here.
The tool I’ve settled on is KiCAD, https://www.kicad.org. It’s not easy to use, but it seems to be really good for capturing a lot of detail. The application’s real focus is printed circuit board design, so there are a lot of features I don’t need.
I had been using EazyDraw, which is also pretty pleasant. It doesn’t have all of the electronic goodies I’d like to annotate, so I switched to KiCAD. At some point, I may create little EazyDraw pallet items for the missing electronic components (fuses, motors, etc.)
The Solar Panels
The point of this diagramming exercise is to upgrade the panels. I’m going to order a pair of 55W panels to replace the mix of two 24W and one 18W panel I have now. This moves from 66W to 110W on the foredeck. While it’s a dramatic change, remember that each of the panels on the dodger is 158W, so after the upgrade, the foredeck will move from providing ⅛ to providing ¼ of the charging power. And it will be more rugged semi-flexible mono-crystalline panels.
I also need to make sure the solar panel fuse holder matches the MasterVolt charger fuse, so they’re reasonably compatible. I also need to carefully log what these fuses are so I can replace them if something goes wrong.
See “Less Work — More Doing Nothing” for some of last year’s solar panel work. I used all black wire, where most modern installations are a mixture of red and black. Also. I think I misgendered the connectors, The Ve+ and Ve- connections are reversed. See https://www.solar-electric.com/learning-center/how-to-use-mc4-connectors-cables.html/ for a simple picture of how it’s supposed to look.

